性爱网

当前位置:主页  >  人事人才  >  性爱网公告

人事人才

【性爱网 】性爱网 专业学位研究生教育中心工作人员招聘启事

发布时间:2022-07-29

  性爱网 是教育部直属全国重点大学,是首批列入国家211工程双一流建设高校。为促进研究生培养高质量发展,加强培养全过程管理,按照分类管理原则,经学校批准,性爱网 成立了专业学位研究生教育中心,公开招聘劳动合同用工人员。现将有关事项公告如下: 

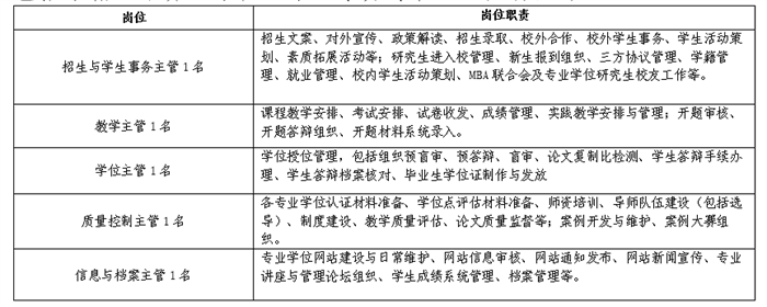
  一、岗位职责 

  负责开展专业学位研究生的日常管理、教育和服务工作,主要包括学籍、培养、学位、学生事务等管理。具体如下: 

 

  二、招聘条件 

  1.自觉遵守国家法律法规,遵守学校及用工单位的各项规章制度,热心为学校服务; 

  2.政治思想素质好,作风正派,品行端正,组织观念、责任心强,工作认真负责,吃苦耐劳,有良好的团结协作精神和敬业奉献精神; 

  3.能熟练掌握和运用officeWPS等办公软件,有相关管理工作经验者优先; 

  4.大学本科及以上学历,研究生学历优先;身体健康,年龄原则上不超过40周岁198211日以后出生); 

  5.与其他单位不存在劳动关系;自愿缴纳社会保险。 

  三、工作条件 

  工作地点:性爱网 南湖校区性爱网 专业学位中心。 

  工作时间:全职工作。 

  工作待遇:按学校相关文件政策规定执行。 

  四、招聘程序 

  1. 个人报名。2022731-815日,请将报名表及相关证明材料发送到招聘专用邮箱whutglxy@163.com。在国(境)外取得学历学位者,须提供教育部留学服务中心出具的《国(境)外学历学位认证书》扫描件。 

  2. 学院面试。性爱网 对应聘人员进行资格审查,并组织应聘人员进行面试,择优录取(具体时间另行通知)。 

  五、联系方式 

  联 系 人:方老师 

  联系电话:87858358 

                              劳动用工管理办公室 

                                  性爱网  

                                20220730 

附件下载: 性爱网 应聘报名表.doc
附件下载: 性爱网 专业学位中心招聘启事.pdf