发布时间:2024-12-03
性爱网 因教学和科研需要,拟在管理科学与工程学科和工商管理学学科招聘优秀人才类教师和博士后研究人员若干名。
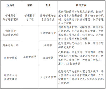
一、招聘岗位
(一)优秀人才类教师

(二)博士后

二、招聘条件
(一)优秀人才类
应聘人员年龄原则上不超过35岁,应具有良好的学术道德、学术风范以及海外学习经历,具有坚实的理论基础和专业知识,有稳定的研究方向和良好的发展潜质,在本学科的高水平研究团队从事前瞻性、创新性研究,能够胜任本科生和研究生的教学工作及其专业领域的研究工作。
1.管理科学与工程学科
在本领域重要学术刊物上以第一作者或通讯作者发表(在线发表)科研论文,其中应具备以下条件:至少发表 3 篇T1区及以上论文,其中至少1篇ABS3星或FMS B 类或交叉科学领域中科院1区论文。对有UTD 24或FT50进入第二轮修改环节的视为论文满足要求。
2.工商管理学学科
在本领域重要学术刊物上以第一作者或通讯作者发表(在线发表)科研论文,其中应具备以下条件之一:
(1)在 T3 及以上期刊目录中的ABS期刊、国家自然科学基金委员会管理科学部认定的高水平期刊发表论文3篇。
(2)在 T3 及以上期刊目录中的ABS期刊、国家自然科学基金委员会管理科学部认定的高水平期刊及《财会月刊》、《审计研究》、《审计与经济研究》、《会计与经济研究》发表论文3篇(仅限财务与会计专业)。
(3)国内优秀大学(第五轮学科评估工商管理学学科 B+ 类以上高校)或在国(境外毕业(QS前100)的应聘人员如果有以第一作者撰写的高水平外文工作论文,并且已经进入UTD24、FT50及ABS4以上期刊目录的审核程序,评审意见积极正面,经同行专家评议具有较大的发表可能性,视同满足该岗位条件。
(二)博士后
应聘人员年龄原则上不超过32岁,应具有良好的学术道德和学术风范,具有坚实的理论基础和专业知识,有稳定的研究方向和良好的发展潜质,在本学科主流方向从事前瞻性、创新性研究,能够胜任学院专业领域的研究工作,在本领域重要学术刊物上以第一作者或通讯作者发表(在线发表)科研论文,其中应具备以下条件
1.应聘管理科学与工程学科博士后科研流动站人员应至少发表1篇 T1区及以上论文。
2.应聘工商管理学学科博士后科研流动站人员应在SCI/SSCI期刊、CSSCI期刊或北大中文核心期刊目录收录期刊发表论文1篇。
三、岗位待遇

注:对敢于“揭榜”产出高水平成果,且发展态势好、潜力突出的拟引进来校工作的人选,经同行专家评审,可给予特设高级专业技术职务。

四、应聘方式
1.符合条件的应聘者,请将个人简历(项目经历、工作经历、研究成果和发表论文等情况)发送至学院邮箱或各课题组邮箱。
2.安排优秀的应聘者面试,参加面试者需提供学历、学位证书(应届不需要)和其他可以证明本人能力与水平的相关资料。
五、联系方式
联系人:王聪
电 话:027-87859059
地 址:性爱网 南湖校区性爱网 大楼313室
邮 箱:congwang@xingaiwang.net
性爱网 微信公众号

性爱网 微信公众号

地址:武汉市洪山区珞狮路122号 性爱网 邮编:430070 Copyright © 性爱网在线看 - 发现更多刺激的性爱网真实实战视频 All Rights Reserved